开启左侧

LangGraph 那点事

[复制链接]
米落枫 发表于 2 小时前 | 显示全部楼层 |阅读模式 打印 上一主题 下一主题
作者:爱琴孩
1. 概述

1.1 什么是LangGraph

LangGraph是由LangChain公司开发的一个库,用于构建基于大型语言模型(LLM)的有状态多主体应用程序,特别适用于创建智能体(Agent)和多智能体工作流。LangGraph能够让开发者构建具有循环功能的计算图,这在传统的链式结构(Chain)或有向无环图(DAG)中是无法实现的。通过LangGraph,开发者可以创建更加灵活、动态的智能体系统,能够处理更复杂的任务流程。
1.2 核心概念

1.2.1 状态图(StateGraph)

LangGraph的核心是StateGraph类,用于表示整个图结构。初始化时需要定义一个状态对象,这个状态对象会随着图的执行而更新。
1.2.2 节点(Nodes)

节点是图中的处理单元,可以是函数或LangChain的可运行组件。节点接收状态对象作为输入,并返回要更新的状态属性。
1.2.3 边(Edges)

边定义了节点之间的执行流程和数据流向。有两种类型的边:
    普通边:固定的流向
    条件边:基于节点输出的条件决定下一步去向
1.2.4 状态(State)

状态是在图执行过程中维护的中央数据对象。状态的属性可以通过两种方式更新:
    完全覆盖:节点返回一个新值来替换原属性
    添加:节点返回值会被添加到现有属性(适用于列表等)
1.2.5 循环(Cycles)

LangGraph的一个重要特性是能够创建循环流程,允许LLM在循环中进行推理决策,这对于构建智能体系统至关重要。
1.3 为什么需要LangGraph?

随着企业逐渐向更智能、数据驱动的组织发展,对于不仅仅能回答简单问题的系统需求正在迅速增加。企业不再满足于只能响应提示的AI系统,他们需要能够思考、计划和行动的系统。这些下一代系统必须能够:
    在多步骤过程中进行协调选择最合适的技术或数据源检索和推理上下文信息在无需持续人工干预的情况下自主执行决策
LangGraph 那点事-1.jpeg


2. 技术架构

2.1 工作流类型

    顺序工作流条件分支工作流循环工作流并行工作流
2.2 LangGraph 与 LangChain 对比

特性LangChain(Chain)LangGraph(Graph)
控制流程线性可分支、循环、并行
复杂度管理较难模块化、清晰可控
多 Agent 协作较难实现易于设计多个节点交互
适合任务类型单步/固定任务多步骤、有状态流程
智能体开发不适合 ❌适合 ✅
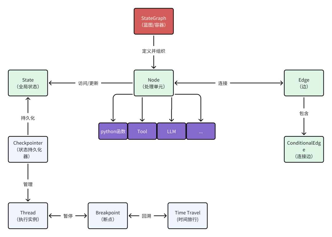
2.3 图结构的三大要素

LangGraph的核心构建在三个关键要素之上:
节点(Node):代表一个独立单元,可以是:
    Agent节点:封装独立Agent能力Tool节点:调用具体工具END节点:流程结束的标识
边(Edge):标注状态流转的决策路径,决定下一步跳转到哪个节点:
    顺序执行(线性流程)条件跳转(基于状态的动态路由)
状态(State):贯穿整个流程,记录数据或交互状态,驱动节点间的流转
这种设计使得LangGraph高度模块化和直观,特别适合需要遵循程序逻辑和条件分支的企业系统。
LangGraph 那点事-2.png


3.LangGraph的状态管理与工作流构建

状态管理是LangGraph的核心特性之一,它通过Pydantic模型来定义和维护整个工作流的共享状态。
3.1状态定义与管理

LangGraph使用TypedDict或Pydantic来定义状态结构,每个节点都可以访问和修改这个共享状态:
  1. class AgentState(TypedDict):
  2.     messages: List[BaseMessage]  # 对话历史
  3.     agent_outcome: str    # 下一步决策      
  4.     tool_response: str    # 工具调用结果   
复制代码
LangGraph 那点事-3.jpeg


3.2节点的实现

节点是执行具体功能的处理单元,它们接收当前状态并返回更新后的状态:
  1. def agent_decision_node(state: AgentState) -> dict:
  2.     # 分析用户意图并做出决策
  3.     last_message = state["messages"][-1].content
  4.     # 基于意图返回下一步行动
  5.     return {"agent_outcome": decision}
复制代码
LangGraph 那点事-4.png


3.3工作流的组装

通过StateGraph类,我们可以将节点和边组装成完整的工作流:
  1. workflow = StateGraph(AgentState)
  2. workflow.add_node("agent", agent_decision_node)
  3. workflow.add_edge("agent", "tool")
  4. workflow.set_entry_point("agent")
复制代码
LangGraph 那点事-5.jpeg


4. LangGraph的高级特性与最佳实践

LangGraph提供了许多高级特性,使其能够处理更复杂的场景。
4.1条件路由与动态决策

LangGraph支持条件边,可以根据状态动态决定执行路径:
  1. def router(state):
  2.     if state["intent"] == "technical":
  3.         return "expert_agent"
  4.     else:
  5.         return "review_agent"
  6. workflow.add_conditional_edges("intent_agent", router)
复制代码
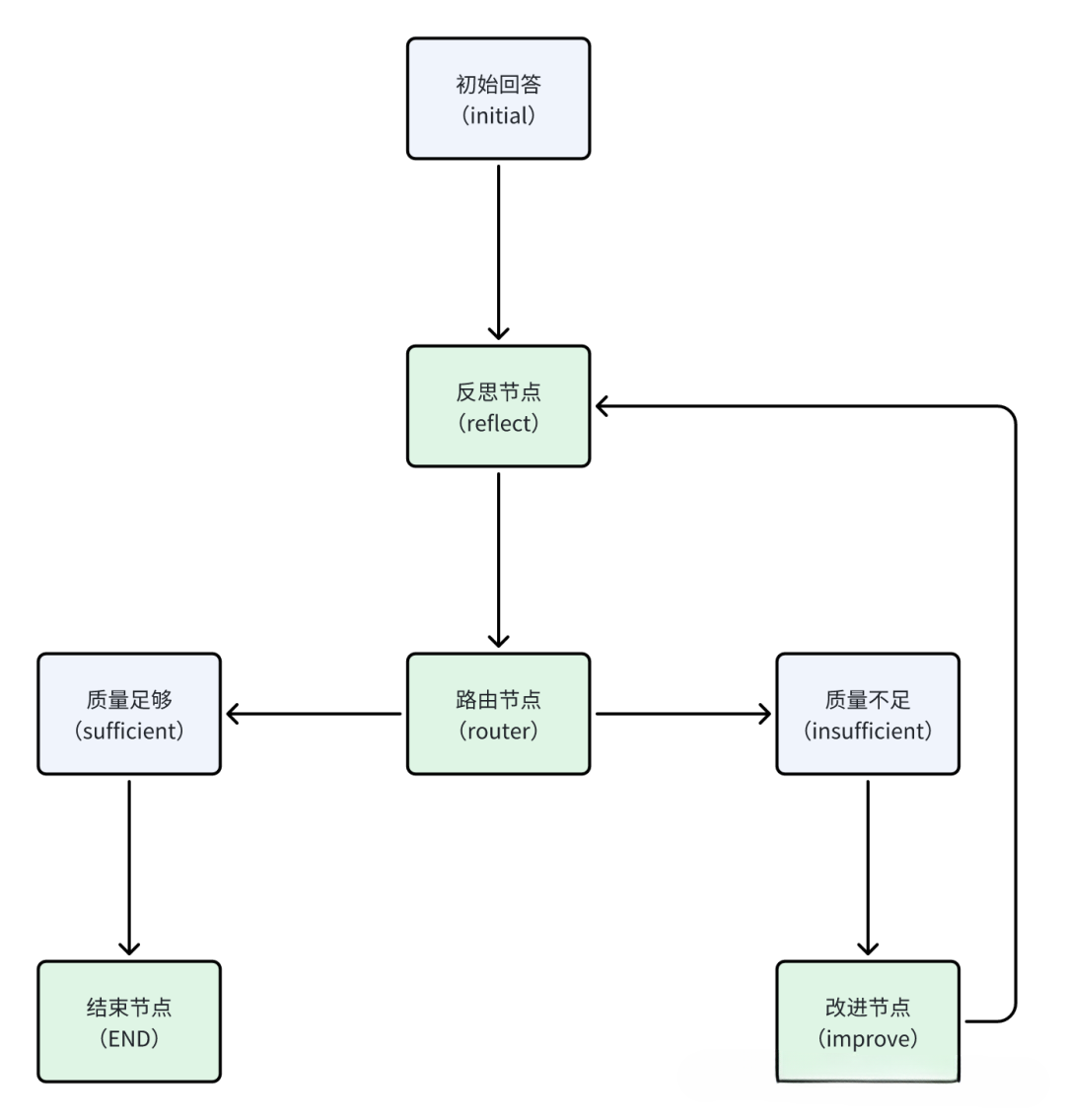
4.2 循环控制与迭代优化

与传统的DAG(有向无环图)不同,LangGraph支持循环结构,这使得实现多轮决策和重试机制成为可能:
    验证-修正循环:不断改进输出直到满足质量标准
    自我反思模式:通过反馈循环持续优化结果
    树搜索决策:支持深度优先或广度优先的搜索策略
LangGraph 那点事-6.png


4.3可视化与调试

LangGraph提供了强大的可视化功能,可以直观地展示工作流结构:
# 生成Mermaid图表mermaid_code = graph.get_graph().draw_mermaid()# 保存为PNG图片app.get_graph().draw_mermaid_png(output_file_path="workflow_graph.png")
LangGraph 那点事-7.png


6. demo代码
  1. import os
  2. from typing import TypedDict
  3. from langchain_community.chat_models import ChatOpenAI
  4. from langgraph.constants import START
  5. from langgraph.graph import StateGraph, END
  6. # 设置OpenAI API密钥
  7. os.environ["OPENAI_API_KEY"] = "mykey"
  8. # 初始化LLM
  9. llm = ChatOpenAI(model="gpt-3.5-turbo")
  10. # 定义状态类型
  11. class State(TypedDict):
  12.     user_input: str
  13.     query_type: str
  14.     answer: str
  15. # 定义节点函数
  16. def classify_query(state: State) -> dict:
  17.     """
  18.     分类节点:判断用户输入的问题类型
  19.     """
  20.     prompt = f"""
  21.     你是一个智能客服助手,需要判断用户的问题属于以下哪种类型:
  22.     1. 产品咨询
  23.     2. 技术支持
  24.     3. 售后服务
  25.     4. 其他问题
  26.    
  27.     用户输入:{state['user_input']}
  28.     请只返回类型名称,不要其他内容。
  29.     """
  30.     res = llm.invoke(prompt)
  31.     if "产品咨询" in res.content:
  32.         return {"query_type": "product"}
  33.     elif "技术支持" in res.content:
  34.         return {"query_type": "technical"}
  35.     elif "售后服务" in res.content:
  36.         return {"query_type": "service"}
  37.     else:
  38.         return {"query_type": "other"}
  39. def handle_product_query(state: State) -> dict:
  40.     """
  41.     处理产品咨询
  42.     """
  43.     prompt = f"""
  44.     你是一个专业的产品顾问,请回答用户关于产品的咨询。
  45.     用户问题:{state['user_input']}
  46.     """
  47.     res = llm.invoke(prompt)
  48.     return {"answer": res.content}
  49. def handle_technical_query(state: State) -> dict:
  50.     """
  51.     处理技术支持
  52.     """
  53.     prompt = f"""
  54.     你是一个专业的技术支持工程师,请回答用户的技术问题。
  55.     用户问题:{state['user_input']}
  56.     """
  57.     res = llm.invoke(prompt)
  58.     return {"answer": res.content}
  59. def handle_service_query(state: State) -> dict:
  60.     """
  61.     处理售后服务
  62.     """
  63.     prompt = f"""
  64.     你是一个专业的售后服务顾问,请回答用户关于售后服务的问题。
  65.     用户问题:{state['user_input']}
  66.     """
  67.     res = llm.invoke(prompt)
  68.     return {"answer": res.content}
  69. def handle_other_query(state: State) -> dict:
  70.     """
  71.     处理其他问题
  72.     """
  73.     return {"answer": "抱歉,您的问题超出了我的服务范围,请稍后联系人工客服。"}
  74. # 创建图
  75. graph = StateGraph(State)
  76. # 添加节点
  77. graph.add_node("classify", classify_query)
  78. graph.add_node("product", handle_product_query)
  79. graph.add_node("technical", handle_technical_query)
  80. graph.add_node("service", handle_service_query)
  81. graph.add_node("other", handle_other_query)
  82. # 添加边
  83. graph.add_edge(START, "classify")
  84. # 定义路由函数
  85. def router(state: State):
  86.     if state["query_type"] == "product":
  87.         return "product"
  88.     elif state["query_type"] == "technical":
  89.         return "technical"
  90.     elif state["query_type"] == "service":
  91.         return "service"
  92.     else:
  93.         return "other"
  94. # 添加条件边
  95. graph.add_conditional_edges(
  96.     "classify",
  97.     router,
  98.     {
  99.         "product": "product",
  100.         "technical": "technical",
  101.         "service": "service",
  102.         "other": "other"
  103.     }
  104. )
  105. # 添加结束边
  106. graph.add_edge("product", END)
  107. graph.add_edge("technical", END)
  108. graph.add_edge("service", END)
  109. graph.add_edge("other", END)
  110. # 编译图
  111. app = graph.compile()
  112. if __name__ == "__main__":
  113.     # 测试不同的问题
  114.     test_questions = [
  115.         "这个产品的保修期是多久?",
  116.         "我的电脑无法开机怎么办?",
  117.         "如何申请退货?",
  118.         "今天天气怎么样?"
  119.     ]
  120.     for question in test_questions:
  121.         print(f"\n用户问题: {question}")
  122.         result = app.invoke({"user_input": question})
  123.         print(f"回答: {result['answer']}")
复制代码
6. 总结

LangGraph作为一个新兴的AI应用开发框架,为构建复杂的AI工作流提供了强大的支持。它的出现大大简化了AI应用的开发过程,特别适合需要复杂逻辑处理的场景。随着AI技术的不断发展,LangGraph有望在更多领域发挥重要作用。

原文地址:https://blog.csdn.net/qq_28165595/article/details/150703341
回复

使用道具 举报

您需要登录后才可以回帖 登录 | 立即注册

本版积分规则

发布主题
阅读排行更多+

Powered by Discuz! X3.4© 2001-2013 Discuz Team.( 京ICP备17022993号-3 )