开启左侧

搭建智能客服机器人:langgraph实现用户订单管理

[复制链接]
创想小编 发表于 2025-12-25 07:40:30 | 显示全部楼层 |阅读模式 打印 上一主题 下一主题
作者:CSDN博客
搭建智能客服机器人:langgraph实现用户订单管理-1.png


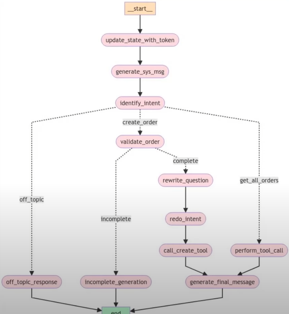
大家好,今天我们将创建一个智能客服机器人,它能够记录用户的食物订单到真实数据库中,并允许用户查看他们的订单。这是一个相对高级的Langgraph项目,大家可以先看一下前面介绍的Langgraph的基础课程。
项目概述

我们要构建的系统是一个模拟登录的用户,可以创建订单或查看订单,其他功能则被屏蔽。首先我们会用一个虚拟令牌设置用户,并通过系统消息给机器人一个身份。然后我们会分类处理用户的意图:
    离题意图:完全屏蔽。
    获取所有订单:查询数据库,按用户过滤并返回订单。
    创建订单:首先验证请求,缺失信息则提示用户补充。如果信息完整,将时间格式化为有效的时间戳,然后创建订单并写入数据库,最后给用户一个友好的响应。
这整个过程分步骤进行,下面我们详细介绍实现过程。
数据库设置

由于我们使用真实数据库,第一步是设置数据库。需要Docker支持。我们使用docker-compose文件设置一个PostgreSQL数据库,并在5433端口运行。运行docker-compose up命令启动数据库,可以通过docker ps确认数据库是否运行。
用户和产品表

我们用SQLAlchemy创建用户和订单表。首先加载API密钥,并安装SQLAlchemy:
pip install SQLAlchemy
我们创建一个基础类Base,并继承自declarative_base,然后创建用户表、订单表和食物项表。用户表和订单表通过关系关联。我们在食物项表中提供一些示例食物,如比萨等等。
  1. from sqlalchemy import create_engine, Column, Integer, String, ForeignKey
  2. from sqlalchemy.ext.declarative import declarative_base
  3. from sqlalchemy.orm import relationship, sessionmaker
  4. Base = declarative_base()
  5. class Customer(Base):
  6.     __tablename__ =
复制代码
原文地址:https://blog.csdn.net/chinaai777/article/details/141499098
回复

使用道具 举报

您需要登录后才可以回帖 登录 | 立即注册

本版积分规则

发布主题
阅读排行更多+

Powered by Discuz! X3.4© 2001-2013 Discuz Team.( 京ICP备17022993号-3 )